/xinwen/

业务咨询:027-5133 8888
NEWS
您的位置:首页资讯公司新闻

公司新闻

im电竞·电子竞技平台成为2022年度武汉市小微企业服务补贴券官方签约服务机构

作者:本站编辑 发布时间:2022-10-26 浏览人次:7329

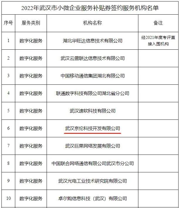
? ? ? ?根据《武汉市小微企业服务补贴券管理办法》(武经信规〔2022〕7号)的相关规定,市经信局委托市中小企业发展促进中心组织开展了2022年武汉市小微企业服务补贴券签约服务机构遴选工作。经资格审查、专家评审等流程,现拟对入围的97家服务机构与2021年度签约服务机构考评前30%的26家直接入围机构名单予以公示,接受社会监督。

? ? ? ?经过评审公示,im电竞体育首页-官网入口·电子竞技平台入选为官方指定的2022年度武汉市小微企业“数字化服务”类别的签约服务机构,持续助力武汉市小微企业!

?

01

什么是武汉市小微企业服务补贴券?

? ? ? ?小微企业服务补贴券(以下简称服务补贴券)是指财政资金用于补助我市小微企业购买相关专业服务的电子支付凭证。补助资金由市级财政预算从市中小企业发展专项资金中统筹安排。

? ? ? ?补贴券的服务内容包含数字化服务、工业设计服务、管理咨询服务、财税服务、法律服务等五项,持券企业购买签约机构相应服务时可等额抵扣规定比例内的合同金额。

?

02

服务补贴券在哪领?

小微企业在湖北省政务服务网

(?http://zwfw.hubei.gov.cn/)

进行“法人注册”,并用法人账号登录武汉中小企业公共服务平台

(?https://fwq.whsme.net.cn/)

服务补贴券专区,进行申领及使用

?

03

im电竞·电子竞技平台可为领券企业提供哪些服务?

? ? ? ?im电竞·电子竞技平台可使用的服务补贴券为数字化服务类。(为小微企业提供上云、上工业互联网平台、信息系统建设、数据存储、使用算力算法、网络安全、数据治理、电子商务、数字化升级等“上云用数赋智”专业服务)

?

? ? ? ?im电竞·电子竞技平台成立二十多年来,一直致力于提供互联网技术应用、行业信息化解决方案及电子商务营销服务。未来,我们将继续发挥自身业务及技术优势,秉承“科技创新、服务创新、管理创新”的发展理念,坚持以突破核心技术为主的自主创新之路,共同助力武汉市小微企业发展!

?